Insights on Poznan’s Living Lab from Joanna Jeż-Walkowiak, Zbysław Dymaczewski, Wiktor Gielniak; from Poznań University of Technology. And Iwona Lasocka-Gomuła and Maria Toczek, from Aquanet.
Mosina Water Treatment Plant is treating water from the infiltration intake. The treatment technology consists of three technological barriers:
1. barrier for iron removal and manganese removal (aeration, retention and sedimentation, rapid filtration),
2. barrier for organic matter removal (ozonation, biological activated carbon filtration)
3. disinfection.
This solution gives a high-quality tap water for the citizens of Poznan (Poland) and the surrounding area. Production of treated water involves the production of certain amounts of used water, e.g. from so called backwashing the filters.
Currently the backwash water from rapid filters goes to the newly built sludge management facilities. First, the backwash water flows to equalizing chambers, from which is pumped to flocculation tanks and subjected to the coagulation process with a dose of PIX-112 – a chemical agent with iron (III) sulfates. Then, after the sedimentation, the purified supernatant liquid gravitationally flows to the Mosinski Canal (natural stream). The sludge from the settling tanks is directed to the buffer tanks and then dewatered on the belt filter presses.
Backwash water recovery is a task that fits into the objectives of the REWAISE project. The main assumption of the task is the rational reuse of backwash water at the water treatment plant by returning the supernatant obtained from thickening process to the main technological line. This will reduce water losses by introducing the closed loop of water flow at Mosina WTP. The task will also allow to reduce the energy costs. Currently, the supernatant of backwash water is discharged to the Mosinski Canal and then to the Warta and Odra rivers. The final recipient is the Baltic Sea.
Such solutions are known in Europe and worldwide, but usually recycled backwash waters coming from surface water treatment contain aluminum compounds used in the coagulation process and are rich in organic matter because of surface water treatment. In Mosina the raw water comes from groundwater and infiltration aquifers thus filtered backwash water contains mainly iron and manganese compounds.
The diagram below shows the point of changing the method of dealing with backwash water, which will be rationally used at the water treatment plant after the project is completed.

Fig.1. The Mosina WTP backwash water recovery solution in the Rewaise concept of water management.
The assumptions of the task presented in this document were analyzed at three levels:
VALUE IN WATER
Water has great value and supports life on earth. In times of sustainable development and a level of social awareness corresponding to the development of civilization, no amount of water should be wasted, and available resources should not be degraded. In line with these assumptions, rational management and reuse of backwash water is planned, so as not to waste drinking water (used for washing the filter) produced at the Mosina WTP.
Annually, Aquanet discharges from the WTP (Water Treatment Plant) in Mosina rapid filter backwash water in the amount of approximately 642 400 m3 (1760 m3 per day). Such an amount of water could supply a town of 10-15 thousand citizens. The processed water, such as treated backwash water, should be reused rationally at the treatment plant. The treated backwash water from the filters can therefore serve as an alternative source of water for WTP instead of being wasted.
The other aspect of backwash water recovery is environmental protection. After the implementation of this task in technical scale at Mosina WTP the backwash water rich with iron and manganese compounds will not be discharged to the natural water – Mosinski Canal. The river will not be polluted, and the ecosystem will not be disturbed.
VALUE FROM WATER
Up to now, backwash waters have only constituted ‘processed waste’ and thus only generated both environmental and economic losses. 2,2 % of produced drinking water is used for backwashing the rapid filters. The results of the research carried out as part of the project may allow backwash water to be seen as a source of benefit. The effects of the task implementation will enable the achievement of “value from water”. These will be financial benefits from reducing the costs of electricity and environmental fees for water abstraction for treatment, and environmental fees for the discharge of supernatant liquid into natural waters.
The added value is that the iron and manganese compounds present in backwash water will stay in close loop at the WTP. It will give an opportunity of better sludge management at Mosina WTP, leading in future to iron oxide recovery for industrial purpose.
VALUE THROUGH WATER
The results of research carried out at the water treatment plant in Mosina will allow to combine operational practice with an innovative scientific approach, which will lead into the development of a concept for the rational reuse of backwash water. The research results will be the basis for developing recommendations for sludge management in the field of backwash water, and these, in turn, may be the subject of the transfer of technological knowledge to other waterworks in Poland or Europe. The REWAISE project provides opportunities to spread this issue across the EU Member States. The transfer of knowledge, which is an equal objective of the research task, will be based on advanced technological processes and will be transferred to a new area, replacing the traditional approach to sludge management into an element of a closed loop economy, treating backwash water not as a loss but as a source of water for reuse. Every drop counts!
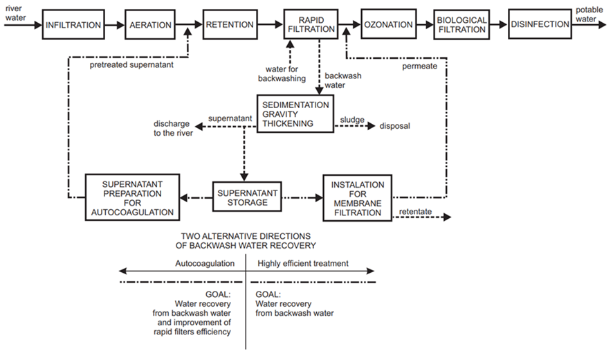
In order to achieve the goals set in the backwash water recovery task while increasing the probability of achieving the expected effects, two lines of research were designed:
The project proposes simple, low/free reagent (auto coagulation, sedimentation or membrane filtration) technological processes for purification of backwash waters supernatant to such an extent that these waters can be returned to the mainstream of the water treatment system.
The concept of two direction research on the recovery filter of backwash water supernatant is presented in Figure 2.

Fig. 2. General scheme of research on the recovery of filter backwash water supernatant
Next steps covering the technical and technological part of the project will be described in the next post.
We invite you to follow the REWAISE website to learn more details about backwash water recovery conducted by the team from Poznań. And to follow the project on LinkedIn, X and YouTube for more updates.

